本文共 1167 字,大约阅读时间需要 3 分钟。
【1】Android 系统的整体启动流程
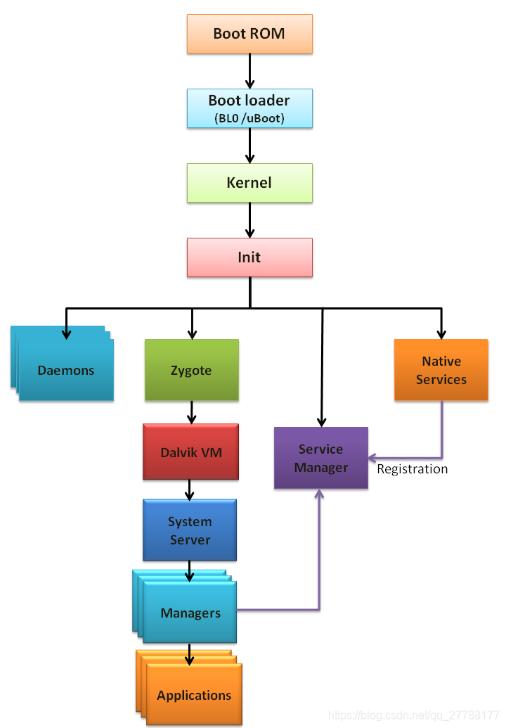
概述:Loader > Kernel > Native > Framework > Application
细分:BootRom > Bootloader > Kernel > Init > Zygote > SystemServer > LauncherLoader 层主要包括 : Boot Rom 和 Boot LoaderKernel 层主要包括 : Android 内核层Native 层主要是包括 : init 进程以及其 fork 出来的用户空间的守护进程、HAL 层、开机动画等Framework 层主要包括 : AMS 和 PMS 等 Service 的初始化Application 层主要包括 : SystemUI、Launcher 的启动
整体的启动流程图



Bootloader 引导程序的作用,初始化硬件设备,加载内核文件;
阶段一,汇编编写,初始化基本硬件;阶段二,C语言实现,初始化 Flash 设备,设置网络、内存等,将 kernel 映像和根文件系统映像从 Flash 上读到 RAM 空间中,加快内核启动速度;Linux 内核启动,初始化各种软硬件环境,加载驱动程序,挂载根文件系统等,内核启动完成后,会启动 init 进程从而进入 Android 系统的启动阶段;
init 进程, Linux 系统中用户空间的第一个进程,进程号为 1,可以视为其他所有进程的父进程,init 进程主要功能有 1). 文件系统;2). 提供属性服务;3). 解析 init.rc 脚本;4). 创建 Zygote 进程等;
Zygote 进程,创建 Android 中的应用进程,是 Android 系统所有应用(JAVA 进程)的父进程;
SystemServer 进程,主要的作用是启动各种系统服务,如 ActivityManagerService,PackageManagerService,WindowManagerService 以及硬件相关的服务,应用程序通过与 SystemServer 进程通讯,获取各种服务对象的句柄,从而执行相应的操作达到使用各种系统服务的目的;
Launcher,Android 启动的第一个应用程序,即桌面程序,可以通过 Launcher 启动其他的应用程序;
参考与致谢
本博客为博主学习笔记,同时参考了网上众博主的博文以及相关专业书籍,在此表示感谢,本文若存在不足之处,请批评指正。【1】Android 系统源代码情景分析
【2】深入理解 Android 卷 II
【3】
【4】
【5】
【6】
转载地址:http://gvmr.baihongyu.com/